「海峡两岸服务贸易协议」问与答
- 更新日期:109-09-06
专题报导
「海峡两岸服务贸易协议」问与答
文/编辑部
编按:「海峡两岸服务贸易协议」(以下简称「两岸服贸协议」)是「海峡两岸经济合作架构协议(ECFA)」的后续协议之一,主要的目标是致力于减少或消除双方之间涵盖众多部门的服务贸易限制性措施,促进双方服务贸易进一步自由化及便利化。此协议在国内受到社会各界高度的关心与讨论,包括对协商过程、国家安全、产业冲击、就业冲击、市场开放内容等都有所质问,而行政院为积极、正面回应各界诉求,考量社会大众对于两岸协议监督及国家安全的高度关注,已提出「台湾地区与大陆地区订定协议处理及监督条例」草案并于本年4月3日送请立法院审议。
全球主要经济体正加快自由贸易的脚步,至去年底,全球共有384个自由贸易协议(FTA)/经济合作协议(ECA)生效实施,近10年间生效的FTA/ECA共计248个,超过半数,国际上许多区域经济整合协定都在邀请大陆协商,也都感受到大陆经济的影响力,而加入经济整合及与主要贸易伙伴洽签自由贸易协议是壮大台湾经济实力的必经道路,且已无犹豫停滞的空间。因此,本刊特别综整近期各界对于本协议主要讨论问题及主管机关相关说明,期能清楚及完整的提供「两岸服贸协议」相关资讯,供各界理性思考,务实看待两岸服务贸易协议所带来的机会与挑战。
问1:两岸服贸协议是黑箱作业,未捍卫全民权益?
※主管机关说明:
一、两岸服贸协议开始谈判前有公开宣布,签署前有向国会进行过3次专案报告,其中1次还是秘密会议。
二、两岸服贸协议谈判期间各服务业主管机关与46种服务业的公会(或协会)代表264人,进行110次咨商或小型座谈。协议签署后亦办理数百场说明会或座谈会说明协议内容,国会亦安排20场次的公听会,主管机关也出席说明。
三、我方开放承诺计64项,即使依照「中华民国行业标准分类」计算亦仅186项。相关文宣所称开放上千项没有事实根据。
四、我方开放内容有很多属于现行已开放项目,例如「懒人包」所称的杂货店、餐厅、面包店、文具店、运动用品、服饰店超商等餐饮或批发零售业,均系自98年6月即开放陆资投资的项目,迄今在我方业者具有竞争力,及政府的严格管理机制下并未造成相关行业的冲击。
问2:两岸服贸协议我方开放许多不该开放的行业,影响国家安全?
※主管机关说明:
一、政府自98年6月30日开放陆资来台投资服务业,在开放之前,已就陆资来台投资对我经济、政治、社会及国家安全层面的影响进行评估,并建立各项管理措施,防范可能产生的负面影响,从过去开放经验来看,并未发生重大负面影响。
二、政府对于陆资来台投资申请案件设有审查机制,「大陆地区人民来台投资许可办法」订有防御条款,陆资投资人如为大陆地区军方投资或具有军事目的之企业者,在经济上具有独占、寡占或垄断地位,或在政治社会、文化上具有敏感性或影响国家安全,或对国内经济发展或金融稳定有不利影响者,主管机关得限制或禁止其投资。
三、「两岸服贸协议」第11条明定「本协议的任何规定不得解释为妨碍一方采取或维持世界贸易组织『服务贸易总协定』规则相一致的例外措施」,该条文所称的例外措施,即包括了与国家安全有关的例外措施,所以两岸服贸协议不妨碍政府采取关于国家安全的限制性措施。
四、例如有人认为政府开放电信业会对我方资通安全形成威胁,事实上不会。此次「两岸服贸协议」开放3项第二类电信业务(存转网路服务、存取网路服务、数据交换通讯服务)非属一般民众使用的语音通讯服务,不会有民众遭到监听之疑虑,只有特定用户会透过业者租用封闭网路来使用这些服务,敏感性及资安疑虑降低,且「两岸服贸协议」限制陆资投资者投资上述业务须为在海外或大陆上市之电信业者,且总持股比例不超过50%,不具控制力。
问3:大陆企业规模庞大,来台投资会低价垄断,冲击中小企业?
※主管机关说明:
一、陆资来台需经申请核准始得汇入资金。依据「大陆地区人民来台投资许可办法规定」,经济上具有独占、寡占或垄断性地位者,政府得禁止其投资。
二、两岸服贸协议第7条(商业行为)及公平交易法亦禁止不公平竞争行为,不会放任。
问4:台湾99.7%都是中小企业,能利用两岸服贸协议只有大财团?
※主管机关说明:
一、两岸服贸协议双方开放项目,有很多是适合中小企业经营的,例如电脑相关服务、一般商品的零售、市场调查、摄影、包装装潢品的印刷、影印、笔译和口译、旅行社、环境服务等。
二、根据以往经验,许多台湾中小企业业者,赴大陆发展后,因为有广大市场支持,逐渐发展成大型企业,例如象王洗衣、都可茶饮、丽婴房、自然美等。
三、开放陆资来台,将刺激本地消费市场,亦对我中小企业有利。
问5:两岸服贸协议开放大陆劳工来台就业、移民,会冲击国内百万劳工就业?
※主管机关说明:
一、两岸服贸协议规定WTO「关于自然人移动的附件」适用于本协议,彼此没有开放就业市场,所以两岸服贸协议没有开放大陆劳工来台,也没扩大开放人员进出,也不涉及移民的问题。
二、有人举例如果一家餐厅,爸爸挂名老板、妈妈是厨师、儿子是会计,就可全家移民到台湾,这是错误认知。事实上,要申请以主管或专业技术人员身分来台,必须该餐厅在台投资30万美金以上,且最近一年或前三年平均营业额必须达新台币1千万元以上才能申请,且主管或专业技术人员应具备硕士或学士学位并有2年以上工作经验,或具有专业技术证明且具5年相关工作经验才行,且这些主管或专业技术人员被解聘即须离台,不能留在本地找别的工作,绝对不是有20万美金就可以全家移民。
三、98年6月30日开放陆资来台到103年1月共核准495件,核准大陆主管或技术人员来台仅约264人次,截至102年12月底止,雇用我国员工人数9,624人。显示陆资来台对没有冲击国内就业市场,反而对就业有帮助。
问6:两岸服贸协议开放不对等,我方开放很多模式一跨境提供服务?
※主管机关说明:
一、两岸谈判的内容应整体考量,不是一方有开放,一方没开放就不对等,也不是双方承诺文字一致才对等,应将双方加入WTO的承诺、ECFA早期收获一并来看,才是双方开放范围的全貌,才是正确的解读。
二、按照WTO规范,我方WTO承诺应对大陆一体适用,但因两岸关系特殊,我方仍有许多WTO承诺未对大陆开放,而此次两岸服务贸易协议我方开放内容多为已在WTO承诺开放项目,部分亦为现行已开放陆资投资项目。
三、如将大陆在WTO承诺内容一并来看,双方开放模式一(即服务提供者和消费者在两岸均不跨境,只有服务透过电话或网路的方式提供,此模式不是两岸服务贸易的主要模式)的数目其实相当。
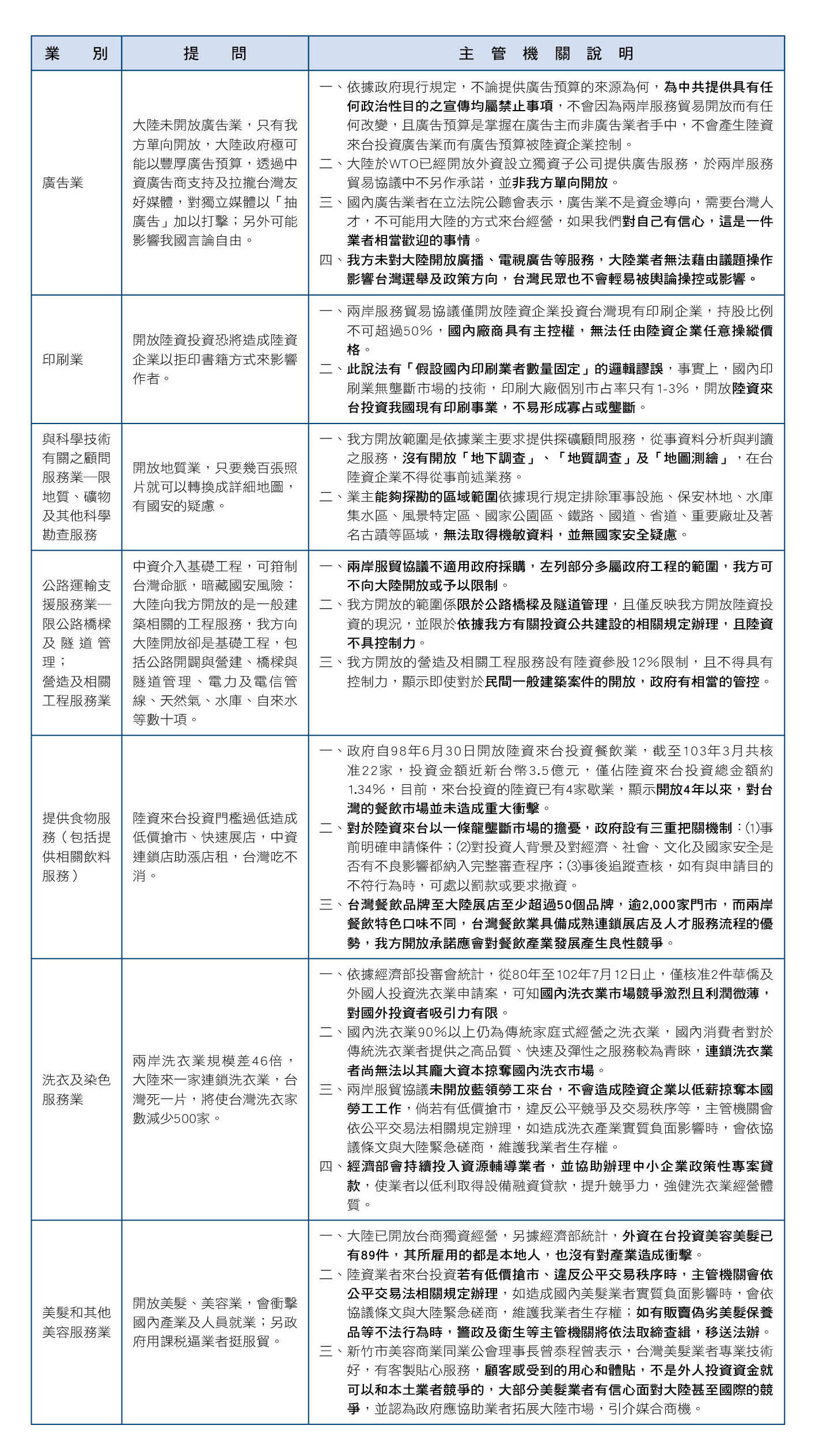
问7:外界关心个别产业开放内容与主管机关的说明(详如附表)
