两岸租税协议之内涵、效益及推动进展
- 更新日期:109-09-06
专题报导
两岸租税协议之内涵、效益及推动进展
文/财政部国际财政司
壹、前言
依据经济部投资审议委员会统计,近20年来台商核备对外投资及核准对大陆地区投资金额合计约2,092亿美元,其中大陆地区部分约1,312亿美元,占62%,大陆地区已成为台商对外投资重点地区。目前两岸税务机关依据各自税法规定行使课税权,台商企业及员工面临两岸间重复课税问题日益严重,参考国际间作法,宜以洽签租税协定方式解决重复课税问题。
大陆目前已与98个国家(地区)签署租税协定,这些国家(地区)之厂商在大陆投资可享有减免税利益,台商相对处于不利竞争地位;又国际间已签署3,700余个租税协定,显示各国都很重视也积极推动租税协定,我国目前仅25个租税协定,明显不足,如不积极推动,在国际化潮流及区域经济整合趋势下,将面临边缘化危机。
又鉴于两岸经贸及投资往来日益密切,两岸税务机关对于关系企业移转订价查核日益加强,台商在大陆面临之双重课税风险较其他国家(地区)日益升高,财政部自民国98年起积极推动洽签两岸租税协议,以提升台商在大陆之竞争力及增加我国投资环境之吸引力,惟部分技术性议题未达共识,且台商对资讯交换仍有疑虑,而未于98年底第四次江陈会谈签署。后续4年,财政部仍持续搜集台商意见,与陆方咨商,在平衡双方利益之前提下争取对我方(包括人民、企业及政府)整体有利之条文,目前双方已达成基本共识。
贰、「海峡两岸避免双重课税及加强税务合作协议(以下简称两岸租税协议)」之内涵及效益
一、两岸租税协议之内涵
两岸租税协议系参照双方目前已生效之租税协定,以经济合作暨发展组织(OECD)税约范本及联合国(UN)税约范本为蓝本,考量双方税法规定、经贸往来情况及租税协定政策(考量经济发展、税收、公平、效率及税务行政)等因素,本于平等互惠原则,就跨境活动产生之各类所得,商订合宜之减免税措施,以避免双重课税,保障企业合理租税权益,进而提升台商竞争力及改善台湾投资环境,同时商订双方税务合作范围,以解决租税争议及维护租税公平。
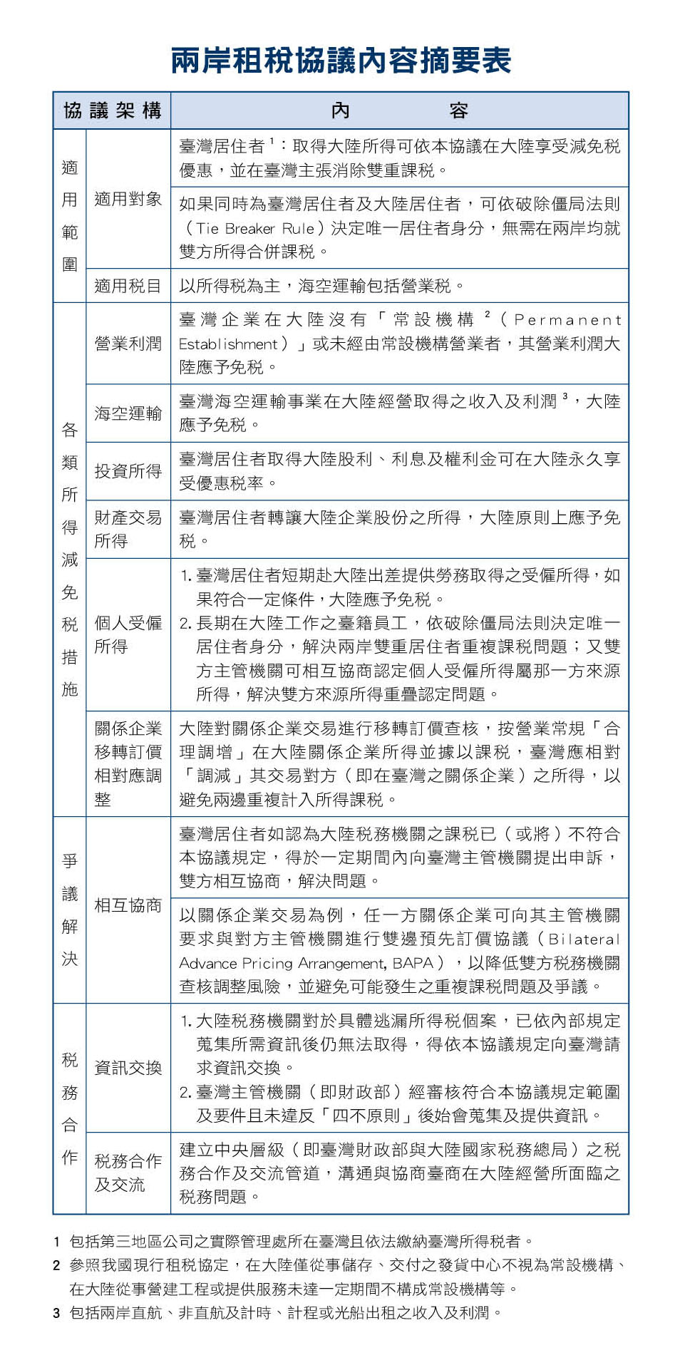
两岸租税协议具体内容,包括适用范围、各类所得减免税措施、争议解决及税务合作等项,摘述如下表(主要以台湾居住者取得大陆所得说明,大陆居住者取得台湾所得亦得互惠适用)。
考量台商全球布局策略与在大陆投资及经营模式,两岸租税协议特别订定对台商有利之租税减免条文,例如:特定范围之营业利润免税、股利优惠税率及转让大陆股份所得免税。另考量以往政府仅准间接对大陆投资,特别争取经由第三地区间接投资大陆之台商(即第三地区公司之实际管理处所在台湾且依法缴纳台湾所得税)可主张适用本协议之减免税优惠,以扩大协议适用效益。又为彰显两岸租税协议避免双重课税及鼓励投资之意旨,争取资讯交换「不溯及既往」、「不作刑事起诉」、「不作税务外用途」及「不是具体个案不提供」等四不原则,以减少外界疑虑。
二、两岸签署租税协议之效益
两岸若签署租税协议,将产生一减、二增、三获利之效益,说明如下:
(一) 一减:
即「减轻人民及企业之所得税负」。两岸租税协议系一方(如大陆)对他方(如台湾)人民及企业取得之各类所得,在平等互惠原则下,经由相互减税或免税方式,消除双重课税,进而减轻人民及企业之所得税负。
(二) 二增:
即「增加台商在大陆之竞争力」及「增加台湾投资环境之吸引力」。两岸租税协议提供永久减免税措施(例如:股利、利息及权利金适用永久优惠税率),关系企业交易移转订价相对应调整及双边预先订价协议,可减轻台商在大陆投资之所得税负,增加税负确定性,有利投资决策,提升竞争力。又两岸租税协议所提供之永久减免税措施,可营造台湾公平合理永久低税负环境,吸引陆商及外商来台布局,进而带动投资,创造就业。
(三) 三获利:
即「开创人民、企业、政府三方获利荣景」。两岸租税协议将因台商在大陆投资获利增加,扩大我方税基;吸引陆商及外商来台投资,创造就业机会,促进经济成长。两者均可增裕国库税收,用于建设台湾,创造人民、企业、政府三方获利荣景。
叁、目前台商关注焦点
一、部分台商对于两岸租税协议资讯交换条文仍有疑虑
为防止租税协定滥用、维护租税公平及保障政府税收,经济合作暨发展组织(OECD)及联合国(UN)税约范本均订有「资讯交换」条文,以加强跨国税务合作,我国目前已生效25个租税协定及两岸租税协议亦比照纳入。
鉴于以往政府大陆投资政策原则规定需经过第三地区公司间接投资大陆,台商可能借此进行租税规划致有不符合两岸税法规定之情形,为争取台商企业调整投资架构、两岸交易模式及台籍员工薪资给付方式之时间与空间,两岸租税协议纳入前述「四不原则」,限缩资讯交换适用范围,合理保障台商权益。
考量外界对于「资讯交换机制」未臻完全了解,致有本协议生效后将被大陆税务机关全面追税、台湾税收流失之疑虑,宜持续加强宣导,充分说明两岸租税协议之资讯交换范围、要件及作业程序,厘清疑虑,期使外界聚焦于两岸租税协议避免双重课税之本质。
二、经由第三地区公司间接投资大陆之台商主张适用两岸租税协议产生之相关课税问题
目前台商间接投资大陆之金额占全部核准对大陆投资总金额之比例高达75%,为扩大两岸租税协议之适用效益,将该等台商所经由之第三地区公司符合一定条件者纳入适用范围。台商虽乐见此项规定,惟部分希望了解第三地区公司经认定为我国居住者后相关课税规定,俾作整体税负评估。为利台商进行全球组织结构调整,所得税法第43条之4修正草案(即增订以实际管理处所认定营利事业居住者身分之规定)宜尽速完成立法程序,并妥拟配套课税规定,俾利台商充分享有两岸租税协议之减免税利益。
肆、目前两岸租税协议宣导情形
为使外界充分了解两岸租税协议之内涵及效益,并厘清部分台商及台籍员工对资讯交换之疑虑,以争取支持,财政部、行政院大陆委员会(以下简称陆委会)及财团法人海峡交流基金会(以下简称海基会)共同努力进行全面性宣导,包括加强与国会之沟通,并对专业人士及台商进行两岸租税协议效益与内涵之宣导。目前宣导及沟通情形如下:
一、基于对国会之尊重,财政部张部长自102年11月起拜会立法院王院长金平及第8届第4会期财政委员会13位委员及其他委员会12位委员。
二、为扩大两岸租税协议之宣导广度,财政部与陆委会及海基会于103年1月共同规划后续宣导工作重点,由财政部(包括各地区国税局)、陆委会、海基会或洽协办机关分别在台湾地区及大陆地区举办宣导说明会:
(一) 与专业人士沟通:考量会计师为扮演企业与政府机关沟通之桥梁,财政部积极参加中华民国会计师公会全国联合会于102年举行4场会计师宣导说明会,宣导人数约606人,参加之会计师公会会员多持正面意见。
(二) 与台商沟通:
1.在台湾地区:已参加中华民国全国商业总会及三大会计师事务所等举办之12场座谈会,宣导人数约2,498人。
2.在大陆地区:财政部许次长已随「海基会关怀大陆各地区台商参访团」4次赴大陆地区进行宣导,宣导人数约285人。
3.参加前述宣导之企业多持正面意见,依据财政部于近4场(共772人)说明会所作问卷调查,统计结果为支持签署者88.1%、无意见11%、不同意0.9%。又财政部于103年3月及4月间已排定参加数场研讨会、座谈会及讲座,持续推动两岸租税协议之宣导计划。
三、除前述实地宣导外,并利用下列不受时间、地点限制之宣导方式向外界传达两岸租税协议之内涵及效益:
(一) 媒体传播:针对外界疑虑适时发布新闻稿,并视需要召开记者会,即时回应外界关切问题。
(二) 文宣:印制并发送两岸租税协议宣导折页、书签及答客问等书面文宣,且将相关文宣数位化,更新于财政部网站「两岸租税协议专区」(网址:http://www.mof.gov.tw/→国际财政业务→工作重点-两岸租税协议)。
(三) 影音教学:提供24小时宣导影音连结(网址:http://www.mof.gov.tw/→国际财政业务→工作重点-两岸租税协议→数位学习专区),带领民众认识两岸租税协议之内涵及效益。
伍、结语
依据陆委会规划,两岸租税协议将俟立法院及社会各界凝聚共识后,再选择适当时机进行签署。目前财政部正努力加强与国会沟通,对专业人士及台商进行宣导,说明两岸租税协议之内涵及效益,并充分揭露资讯交换范围、要件及作业程序,以纾解台商对资讯交换之疑虑,同时推动以实际管理处所认定营利事业居住者身分之所得税法修正草案及配套课税规定完成立法程序,以厘清第三地区公司主张适用两岸租税协议减免利益所衍生之课税问题,进而争取支持。
两岸租税协议之签署生效,可营造两岸制度化之永久低税负环境,提供台商在大陆各项租税争议之沟通平台,提升台商之竞争力及改善台湾投资环境之吸引力。因此,财政部将动员五区国税局持续进行宣导,希望各界在了解两岸租税协议对人民、企业及政府之效益后能支持签署,共享其所带来之三赢获利局面,创造台湾加入「跨太平洋伙伴关系」Trans-Pacific Partnership, TPP」」及「区域全面经济伙伴关系」Regional Comprehensive Economic Partnership, RCEP」」之有利条件。
