两岸签订服务贸易协议后台商须知的各种资质规定(中)
- 更新日期:109-09-05
两岸签订服务贸易协议后台商须知的各种资质规定(中)
文/袁明仁
资质证的取得对台商能否顺利经营至关重要,也将影响到两岸服务贸易协议生效后的实际成效。本文将介绍设立实验室、检查机构公司、设立电脑资讯系统集成公司、设立软件公司、设立会议展览公司等4个行业的资质取得及专业资格认定,让台商更好地了解「准入」及「经营」的关键,协助台商转型服务业,开拓大陆内需市场。
一、设立实验室、检查机构行政许可及资质核准
(一)申请条件
1. 申请单位应依法设立,独立、客观、公正地从事检查活动,能承担相应的法律责任;建立并有效运行相应的品质体系;
2. 具有与其从事检查活动相适应的专业技术人员和管理人员;
3. 具备固定的工作场所,工作环境应当保证检查资料和结果的真实、准确;
4. 具备正确进行检查活动所需要的并且能够独立调配使用的固定的和可移动的检查设备设施;
5. 满足《检查机构认可准则》的要求。
(二)申请材料目录
1. 《检查机构认定申请书》及随《检查机构认定申请书》提交的附件;
2. 依据《检查机构认可准则》建立的《品质手册》和《程序文件》。
(三)审批程序
1. 申请
申请单位向大陆国家认监委实验室与检测监管部提出验收申请。报送申请书(一份),并提供申请书中要求的附件材料(1套)。申请书可从认监委网站上下载。
2. 受理
⑴审查申请材料
大陆认监委实验室与检测监管部接到申请材料后,5日内完成对申请材料完整性的审查,材料不齐全或不符合法定形式的,口头或者书面方式一次告知申请单位进行补充。
⑵受理申请
符合受理条件的,受理申请,出具《行政许可受理通知书》,并在5日内将相关材料送技术评审机构并获取送达回证。
⑶不受理申请
不符合受理条件的,不受理申请,出具《行政许可不予以受理决定书》并说明理由。
3. 技术评审
⑴安排评审
承担技术评审的机构在接到大陆认监委实验室与检测监管部对申请机构的技术评审要求后2个月内安排现场评审。
⑵评审结果的上报
技术评审完成后(包括整改),评审机构于5个工作日内向国家认监委实验室与检测监管部报告技术评审结果。
4. 审批
⑴审核评审材料
大陆认监委实验室与检测监管部接到评审报告后,对评审材料进行审核,在5日内提出审核意见。
⑵履行审批手续
大陆认监委实验室与检测监管部将资质认定批准文件或《不予行政许可决定书》交认监委领导审批。自受理申请之日起20日内作出行政许可决定(评审或专家论证的时间不计算在内)。
批准文件寄送有关单位,并按认监委档管理要求进行存档。
⑶发放证书
大陆认监委实验室与检测监管部负责列印资质认定证书及附表,自决定许可之日起10日内通知申请单位领取。
二、电脑资讯系统集成资质认证申报
台商在大陆设立独资、合资电脑资讯系统集成企业,必须经过资质认证并取得《电脑资讯系统集成资质证书》始可从事。 大陆电脑资讯系统集成企业资质分为四个等级:一级资质、二资质、三级资质、四资质。
(一)申报条件
申请资质认证的单位应具备以下条件:
1. 具有独立法人地位;
2. 独立或合作从事电脑资讯系统集成业务两年以上(含两年);
3. 具有从事电脑资讯系统集成的能力,并完成过三个以上(含三个)电脑资讯系统集成项目;
4. 具有胜任电脑资讯系统集成的专职人员队伍和组织管理体系;
5. 具有固定的工作场所和先进的资讯系统开发、集成的设备环境。
6. 电脑资讯系统集成资质等级条件按照原工信部发布的《电脑资讯系统集成资质等级评定条件(修订版)》执行。
(二)申报材料
1. 《电脑资讯系统集成资质认证申报表》(一式三份)及相应的电子文档;
2. 电脑资讯系统集成资质认证申报表填表说明中要求提交的相关材料。(一份);
3. 认证机构出具的认证报告(两份)及相应的电子文档;
(三)办理程序
1. 申请单位向资质认证机构提出认证申请,申请一、二级资质认证,需向大陆软体评测中心提出资质认证委托申请,向其提交相关申报材料,由经工信部认可的一、二级资质认证机构进行认证评审;工信部资质认证工作办公室负责一、二级资质的审批;
2. 申请三、四级资质,由经工信部授权的省市电脑信息系统集成资质认证中心进行认证评审,省信息委负责三、四级资质的审批。
3. 认证通过后,申请单位经政务中心窗口向省经信委提出资质申请,并提交申请材料。
4. 省经信委对申报材料进行审核并出具意见,报工业和信息化部审批、颁发《资质证书》并公告。
5. 办理时限:申报材料符合要求的,在30个工作日内完成审批。
(四)电脑资讯系统集成资质标准
三、软体企业认定及资质取得
台商从事软体开发的,必须取得「双软企业认定」,即软体企业认证、软体产品认证。
(一)软体企业的认定标准
1. 在大陆境内依法设立的企业法人;
2. 以电脑软体发展生产、系统集成、应用服务和其他相应技术服务为其经营业务和主要经营收入;
3. 具有一种以上由本企业开发或由本企业拥有智慧财产权的软体产品,或者提供通过资质等级认定的电脑信息系统集成等技术服务;
4. 从事软体产品开发和技术服务的技术人员占企业职工总数的比例不低于50%;
5. 具有从事软体发展和相应技术服务等业务所需的技术装备和经营场所;
6. 具有软体产品品质和技术服务品质保证的手段与能力;
7. 软体技术及产品的研究开发经费占企业年软体收入8%以上;
8. 年软体销售收入占企业年总收入的35%以上,其中,自产软体收入占软体销售收入的50%以上;
9. 企业产权明晰,管理规范,遵纪守法。
(二)软体企业认定应提交的材料
1. 企业法人营业执照副本及影本。
2. 自主开发或拥有智慧财产权的软体产品的证明材料影本。(产品登记证书、电脑软体著作权登记证书或专利证书,拥有其中一种即可申报)。
3. 资产负债表、损益表。
4. 企业开发、生产、经营软体产品清单(本企业开发和代理销售的软体产品)。
5. 系统集成企业的资质等级证明材料及影本。
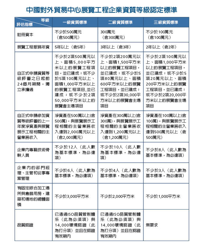
四、会议展览公司资质取得
台商在大陆设立会议展览公司,若未取得相关资质认定,将无法组织企业赴境外举办经济贸易展览会资格,而且大陆各地对企业在国内及国外参展,大都有许多的资金补助项目,未取得资质认定,将无法申请展览补助。
中国展览馆协会制订了「展览工程企业暨展览场馆工程部门资质等级标准」,中国进出口商品交易会(广交会)也制订了「特装布展施工单位资质认证管理办法」。凡未获广交会特装布展施工单位资质认证的单位,一律不得在广交会承接或进行特装布展施工。广交会审图组一律不接受未通过资质认证的特装布展施工单位报图。
(一)中国展览馆协会展览工程企业资质等级标准
1. 该标准用于审定规定业务范围的展览工程企业的从业和执业资格。
2. 选择所需要申报的资质等级,向中国展览馆协会秘书处提请申报。企业在申报资质等级时应提交中国展览馆协会规定的资料、资料、证书等文件。
3. 由中国展览馆协会设立的资质评审委员会对企业资质进行评审。评审结果由中国展览馆协会展览工程专业委员会审核、备案并报中国展览馆协会批准公布。
4. 通过资质等级评审的展览工程企业将获得资质证书,并获准进入规定的展览工程企业资质等级的管理(包括年审、降级、撤销)。
5. 展览工程企业的标准包括:通用标准和三个等级标准。
(二)展览工程企业的通用资质标准认定
1. 符合并达到此款规定的展览工程企业,可申报资质等级。
2. 参评企业必须为中国展览馆协会会员单位并于上一年12月31日以前入会(以发证日期为准)的会员单位。
3. 具有法人资格。
4. 从事该标准规定服务范围的展览工程经营活动。
5. 经工商行政管理部门正式批准登记注册。
6. 同意公开企业相关参评资讯(公开的资讯包括企业名称、地址、法人代表、ISO认证号、主要业绩项目、注册资金、年度净资产等)。
(三)展览工程企业资质等级认定标准
(作者为华信统领企管顾问公司总经理,海基会台商财经法律顾问)
(本文不代表本会立场)
