从两岸服贸协议透视大陆服务业商机
- 更新日期:109-09-05
从两岸服贸协议透视大陆服务业商机
文/赖文平
今年年中签署的「两岸服务贸易协议」,虽然给台湾带来开放市场压力,但另一方面,却使台资服务业者获取大陆上宽广的市场空间。后者是两岸服贸协议最大亮点,也是本文主题。就此,笔者愿以自身26年来,实地采访考察大陆服务业市场的心得,来为业者「透视」两岸服贸协议带动的大陆商机。
关于这项商机,首先应该了解的,是大陆服务业发展轨迹。就笔者长期观察,大陆服务业发展历程,可以总结为5大面向。
台商服务业风水快转
一是「从官本位出发」。改革开放初期,大陆服务业和制造业一样,也是以国营和集体经营为主体,甚至北京天安门广场都有国营茶水铺和照相摊。在这种情况下,大陆服务业经营模式颇具「官本位」色彩,业务内容照官方规划,有什么才卖什么,而不是顾客要什么就卖什么。还有从业人员多有公务员意识,作息朝九晚五,对顾客也不贴心。这是大陆服务业的本源和发展起点,到今天,它原先的「官气」当然已明显消退,但仍有潜在影响。
二是「现代化过程趣事多」。近30年来,大陆服务业努力学习,逐步走向现代化,过程中因新老观念碰撞和磨合,出现了诸多趣事。像90年代初,商业主管部门向业界提倡「顾客是上帝」观念,竟有店家夸张地挂出「上帝必再来」标语,让人以为是教堂,其实是把顾客捧上天的意思。那时期,也有一些餐厅采取夸张的迎客模式,锣鼓喧天或欢呼声震耳等,以为这样就可以扣住客人心弦,倒是吓坏了不少客人。
三是「金融炒作胆气很大」。大陆社会的金融活动早就很有冲劲,可说是大陆服务业领域中的一朵「奇葩」。长期以来,新金融机构和新金融业务层出不穷。其中,地方政府、半官方业者、民间金主特别活跃,比国营大银行还「勇猛」。而这些活跃群体藉基层金融机构或「类金融机构」,所创造出来的金融商品,多得不胜枚举,像专案集资、投资基金、委托贷款、股权和产权交易、特种商品交易所集中买卖等等,使大陆社会金融活动长期发热,但也带来金融风险。
四是「电子商务一马当先」。电子商务滥觞在西方国家,但中国大陆学习得很快、很彻底,且新创了很多商务新模式。现今大陆电子商务业务规模在全球已数一数二,也是大陆当地商品销售的主流渠道,交易主体涵括企业与企业、企业与个人、个人与个人。其近年来的发展态势,真可说是「异军突起」和「一马当先」。
五是「大陆台商服务业风水快转」。台商前进大陆服务业已有20余年经验,和台商制造业投资大陆历史一样长。这么多年以来,诸多台商服务业种及业态,接续在大陆发光发热并带动风潮,但其中大部份都只是引领风骚若干年后,其主流地位就被当地陆资业者所取代,所以叫「风水快转」。具体业别譬如婚纱摄影、保龄球馆、KTV、网吧等。这些行业在大陆的发展,当初都是由台商带动,台商也曾是相关行业的「领头羊」,但几年之后,陆资业者纷纷崛起,且「青出于蓝」,把台商的光芒压下去了。
市场年产值上看40兆元
无论如何,大陆服务业市场目前还在蓬勃发展中,台商只要能掌握潮流,创新经营模式,仍有宽广的发展空间。这是因为,大陆服务业在整体经济中「方兴未艾」,市场规模还在快速膨胀之中,更何况,台湾和大陆双方刚签署的「两岸服务贸易协议」,可望对大陆台商发生「加持」作用。
关于服务业在大陆整体经济体系的发展空间,可以拿GDP(国内生产总值)结构来作分析。譬如,2012年大陆GDP数额为51.9兆元人民币,其中第三产业(即服务业)产值为23.1兆元,比重只有44.6%,比欧美乃至台湾都低很多。台湾这项比重都已达70%左右。这是大陆政府势必努力提升的事项。
设若到2020年时,大陆一年GDP能扩增到80兆元(按近年增长率推估),其中服务业产值比重提升到50%,则其产值数额即有40兆元,计比2012年服务业产值净增近17兆元人民币,按今汇率,折合美金近3兆元。如此庞大的市场规模扩张幅度,当然会让中外业者垂涎不已。
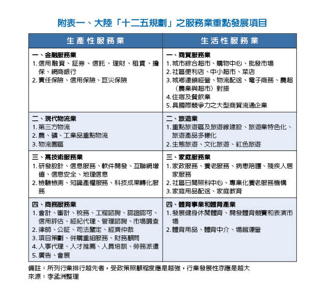
而服务业之发展,当前在大陆政策面颇具「战略意义」,因大陆政府正在努力推动的「调整经济结构,促进消费内需」,必需要以服务业扩张来带动和体现。所以,现行的「十二五规划(第十二个五年规划,2011-2015)」纲要中,有专篇在表述服务业发展方针,标题为「推动服务业大发展」,其中用了「大发展」字眼,表明大陆政府下定决心,要使大陆服务业「腾飞」起来。而该十二五规划也具体列述了服务业发展之重点类项。生产性服务业类是以金融服务业居首,生活性服务业类则由商贸服务业领头。(详见附表一)
服贸协议对比「十二五」
就在大陆服务业发展形势「热气蒸腾」之际,「两岸服务贸易协议」正式签署了,它给台资业者开了方便之门,使其得以站上大陆服务业市场的「制高点」,及掌握该市场发展的先机,当然也很有利于大陆台商转型升级,及扩大内销市场占有率。
服贸协议是两岸ECFA(经济合作架构协议)后续重要协议之一,其洽签过程中,两岸双方参考WTO的GATS(世界贸易组织的服务贸易总协定),进行对等开放之协商,但也考量「两岸特色」,结果,大陆对台湾开放的幅度及程度,明显大于台湾对大陆之开放,即大陆开放80项,大部份项目的开放条件,优于大陆对WTO成员的开放承诺。台湾开放64项,且部份项目之开放条件,不及台湾对WTO成员之开放。这表示将来台湾业者进大陆服务业市场,要易于大陆业者之进台湾服务业市场。
关于大陆对台开放之具体项目,以类别分,计从专业服务、通讯服务、分销服务到金融服务。而其整体商机究竟如何评量?这里有一项评量标准,就是把两岸服贸协议对台开放类项,和大陆「十二五规划」纲要所列服务业发展重点,作「交叉比对」,比对结果,两者重叠度越高者,对台资业者越有利,因其受到大陆经济政策和两岸经济合作机制的双重关照,台资业者发挥空间自然较大。(详见附表二)
金融和电子商务最当红
金融服务,是这次大陆对台开放类项中,相关安排最有层次感及系统性者,有利于台资业者到大陆作全方位布局,堪称为这次开放之重头戏。而在大陆十二五规划纲要中,金融业也位列生产性服务业类发展重点之首。两者比对之后,可说台资金融业受到两岸双方政策双重关爱,是两岸服贸协议最大「利多」之所在。
其次,当前非常热门的「电子商务」行业,包括网路购物业务,也在这次大陆对台开放名单中。而这种行业,在大陆十二五规划纲要之服务业发展重点里,也归属于生活性服务业类之首位「商贸服务业」,明显是主流项目。大陆这次对台开放电子商务业,允许台资持股最多55%,但设立地点限于福建省。尽管如此,由于此行业对台开放程度,已显著优于其他外商所受待遇,所以台资电子商务业者仍兴致勃勃。
此外,当前大陆服务业另有几大商机热点,是有利于台方业者抢攻市场的,包括新型生活服务(银发照护等)、城乡商业交流、公家采购等。这些类项都在两岸服贸协议中,给台资业者开了方便之门。另个角度看,它们也是当前大陆发展服务业之政策重点。
而台资业者在大陆服务业市场的优势,主要有,两岸同文同种、台方业者「以人为本」服务意识较强、熟悉全球潮流,以及背后有庞大的两岸经贸往来规模作依托。其中,两岸同文同种,使台资业者容易掌握大陆民众生活习惯,及大陆社会「人情世故」,而其他外商在这方面则是望尘莫及。
台商应注重「扬长避短」
不过,台资业者也有劣势,主要是,经营人才不足、对大陆法律政令有隔阂、讨价还价气势较弱、自有品牌不足等。其中,法律问题给台资业者带来困扰最多,因其经营服务业必需深入当地社会,和陆资机构或大陆消费者之间,一定会发生繁复多样的法律关系。在这种情况下,台资业者若误解大陆法律,很容易招惹麻烦。
因此,台资业者在大陆经营服务业,应注重「扬长避短」原则。其较佳经营策略,首先是技术导向。不管经营哪个业种、业态,总要拥有「独门绝活」,即先进的服务技巧、商业模式或管理方法,如此才能免于被竞争者超越或取代。其次,要有坚强的法律事务后援团队、要能联结全球服务业最新热点、要能活用股权操作以进行合纵连横、要能与其他台商进行抱团合作、要能充分开发两岸间生意以作「看家本领」等。其中,股权操作一项,也适合那些不熟悉服务业的制造业者。换言之,和服务业有隔阂的制造业者,实不必勉强经营服务业,只要参股投资也行。
(本文作者为投资中国信息网社长、海基会顾问)
(本文不代表本会立场)
