落实自经区推动 经济再起飞关键
- 更新日期:109-09-05
落实自经区推动 经济再起飞关键
文/王健全
前言
自由经济示范区(以下简称「自经区」)第一阶段已开始启动,也受到各界的瞩目。以特别法的通过为界线,「自经区」的推动大致分为两个阶段,在「自经区」特别法条例完成立法前为第一阶段。在第一阶段中,「自经区」先选择六港一空(包括苏澳、基隆、台北、台中、高雄、安平等六处港口及桃园机场)为示范地点。
透过六港一空的规划,以国际化、自由化、开放为主轴策略,企图为低迷已久的台湾经济注入新的经济动能,塑造台湾加入泛太平洋伙伴协议(TPP)的条件,这也正是台湾经济再次起飞的绝佳契机。
目前国人对经济自由化、国际接轨的共识依然不足,故「自经区」规划的目的,旨在于特定区域内,透过人才、资金、物流的松绑,加速市场开放、国际接轨,如证明其开放对国内产业冲击不大,而且有助于吸引投资,提升台湾经济的整体竞争优势,则进一步扩大至全国,落实台湾加速走向自由贸易岛的目标。
有鉴于此,本文主要目的在于探讨「自经区」内涵及运作,并借由策略的调整建议,使「自经区」可以有效运作,达成协助台湾经济快速转骨之目的。
「自经区」规划内涵
所谓的「自经区」,意味著「自由经济」的实践,它包括第一,自由化:法规、土地、人才、资金的松绑、自由化;第二,开放:对海外、大陆市场的开放;第三,国际接轨:包括和世界接轨的投资环境、租税优惠,因此才能吸引本地及外人投资。当然「自经区」透过内部的局部开放自由化,如果对台湾经济有利,未来更可扩及全台湾,加速台湾产业的升级转型,并塑造台湾加入跨太平洋伙伴协定(TPP)的条件。其次,「自经区」必须具有示范效果,先在小部分地区实验再开放,因此,国际医疗、教育与人才培训、物流可以在某一区域内松绑、开放,再观其后效。依此内涵,金融就比较不易「示范」,因为一松绑、开放,会经由某一区域内的网路、操作,扩散至全国,比较不具示范意义(参见图1)。不过,目前金融的规划,以金融商品的创新为示范目的,也具有一定的意义。
而更重要的是,「心态」的调整,因为开放、松绑会有利部分企业,但也必定会冲击其他区外的企业及一般民众,但祇要利大于弊,加上合理的配套,有助于台湾经济的升级转型,就应该全力以赴,否则,原地踏步,台湾终将在国际化的潮流中被边缘化。放眼台湾当前经济情况,制造业的外移,服务业人才因低薪而出走,企业竞争力差面临被购并的危机,都是我们不得不下猛药的关键。尤其在景气低迷之际,缺乏大开大阖的改革,将不足以激励民众信心,再造经济成长契机。
运作方向
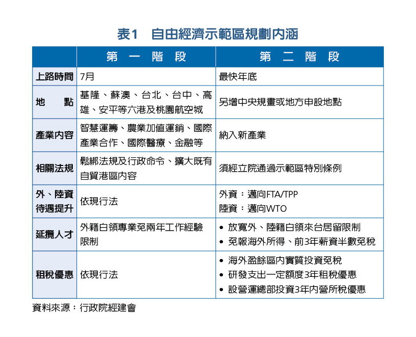
欲推动「自经区」,必须有具体内涵、可行的商业模式,才能达成目标。故行政院在区位选择上,在第一阶段规划了「六港一空」,以及包括苏澳港、基隆港、台北港、台中港、安平港及高雄港在内的六大港口,加上桃园航空城(一空),并以前店后厂的概念,由过去的浅层加工,演变为结合加工出口区、科学园区,做更深层的加工,来延伸价值链,提供一步到位服务,吸引国内外投资,为经济注入活力,在产业的选择上,第一阶段则包括跨国产业合作、农业加工、智慧运筹、国际医疗与金融业等(见表1)。
至于在政策的配套上,则包括海外盈余区内实质投资免税、研发抵减及营运总部营所税减免等租税优惠,以及白领阶级来台居留限制、免报海外所得、前3年薪资半数免税等开放与延揽人才措施。
就六港一空而言,以海港、空运的结合,前店后厂设计,扩大过去自由贸易港区的浅层加工,提升至深层加工,并纳入智慧运筹,更使制造和下游的物流运筹连成一气,有效的延伸价值链,创造更大的附加价值,使「示范区」内可以从上游的研发、设计,到中游的制造,下游的通路贯穿一气,提供一步到位服务,有助于吸引台商、外商投资,提升经济动能。
在跨国产业合作上,随著大陆十二五规划的推动自主创新、发展自有品牌的规划,两岸未来产业将朝既竞争又合作的方向发展。因此,除了两岸产业合作,吸引台商回流外,更须锁定国外重量级厂商,为其量身订做优惠措施,积极吸引欧美日大厂来台投资,引进技术、know-how、新的商业模式,以累积和大陆竞争、谈判的筹码。除此之外,使制造业可以延伸价值链,或增加上游的研发设计,或增加下游的维修、通路等,加强制造服务的整合,有助于提升产业的附加价值。
在农业加值上,过去国内农产品直接出口,缺乏附加价值,若能在「示范区」内加工,扩大价值链的加值,打上MIT品牌,将可提升利润,使两岸农业合作可以具体落实。不过,一定比率的国内原料、加工,以避免大陆厂商或台商抓住漏洞,大举回流,排挤国内农业的出口优势,也值得审慎观察。
在国际医疗上,台湾的全民健保陷入财务困境,透过示范区内的法规松绑、人才流动限制,吸引外人来台进行国际医疗,一方面可以增加外人来台观光的吸引力,另一方面可以使若干医院降低对全民健保的依赖(国际医疗医院不可享用健保,或祇能申请一定比率以下的健保),有助缩减健保的亏损。
至于金融业上,金融业纳入自由经济示范区将采双轨并进,包括投资大陆股市逾30%的境外基金,以及国内投信发行的投资台股外币计价基金,未来都可在国际金融业务分行(OBU)、国际证券业务分公司(OSU)销售,有助吸引外国人及大陆投资人,金融业商机将大增。(见表2)
「自经区」和自由贸易港区的差异
至于「自经区」和目前的自由贸易港区(以下简称「自贸港区」)在内涵、运作上有那些差别?
首先,「自经区」分为二阶段,除第一阶段的中央政府规划外,第二阶段将开放地方政府申请。其次,在功能上,目前的自贸港区虽有前店后厂功能,但祇有浅层加工,而「自经区」则强化委外功能,并结合通关的简化来扩大深层加工,创造更大的附加价值。第三,在租税优惠上,除了自贸港区的零关税、营业税之外,「自经区」汇回投资及购买国外专利免税,外籍白领专业人士前3年薪资减半课综所税,同时,研发抵减由目前的1年延长至3年扣抵。此外,营运总部汇回台湾投资营所税祇课10%,以及外商权利金、技术授权免税。第四,在产业类别上,自贸港区以制造及其关联服务业为主,「自经区」则包括了服务业的开放、示范。第五,在陆资投资上,陆人投资时,制造业比照外资,服务业部分则参照WTO。第六,中央/地方职权上,自贸港区完全由中央规划,「自经区」则在第二阶段开放地方申设(见图2)。
推动策略建议
整体而言,「自经区」已为台湾经济的转型跨出了一大步,但随著国际的竞争(如日本经济特区、上海自由贸易试验区、仁川经济特区已规划启动中)及国人突破「闷经济」的期待,对「自经区」的寄望甚深,因此,在此提供若干建议,使「自经区」的推动,更达成预期的目标。
一、第一阶段
(一)行政命令、规章增修的加速时程
第一阶段基本上仍以「六港一空」为架构,不涉及修法部分,但应加速行政命令的增修及放宽规范,例如陆资前进「自经区」投资制造业、服务业等应尽量参照外人来台投资待遇,松绑其投资的产业及投资持股比例的限制。目前仍受限制进口的部分大陆农工原料,如果在保税区内,并以再出口为目的,也应尽量予以开放来台加工。
(二)商业模式的设计及龙头厂商引进的设计
有成功的商业模式及量身订做的优惠、配套,才能有效招商引资,达到「自经区」设立之目的。以台北港自由经济示范区为例,可以定位为跨国供应链运转加值、制造加值及服务贸易加值,并结合资讯流的串联、租税障碍的废除,以及关务效率的提升(参见图3、4)。同时,邀集可能投资的国内外大厂,了解其困难、意愿及配套服务,为其量身订做优惠,才能落实政策的推动。
(三)土地、劳工问题的解决
由于自贸港区土地的缺乏,加上土地的投机炒作,「自经区」招商成功的关键因素之一,在于合理价格土地的取得,或由台糖土地的出租,或填海造地,或设定地上权祇租不售,并可延长至50年、70年,都是可以考虑的作法。此外,基层劳工不足的问题在外劳无法增加供应下,应借由和技职学校的产学合作、实习及更好的薪水来克服。
(四)中央/地方及跨部会协调
「自经区」系由中央松绑法规、开放体制,地方主动提出规划,两相配合才能克尽其功。南韩仁川经济特区中央、地方沟通不足、单一窗口服务未能落实及开发项目重度等弊病,应加以正视并避免重蹈覆辙。因此,地方的缜密规划、中央法规的松绑,密切配合才能达成目标,而其中若干法规、管制松绑及行政推动均有赖跨部会的配合协调,值得正视。
(五)前店后厂设计的配套
前店后厂设计摆脱了土地的限制及强化延伸附加价值的内涵,值得肯定。但必须避免人头公司的登记于「前店」,却取得行政措施松绑,甚至未来租税优惠、人流物流金流松绑的便利。因此,实质投资,或设立研发中心、发货仓库等应为取得前店示范企业的必要条件。此外,后厂的委外加工,也必须有财政部关务系统的配套,掌握货物的流向,才能有效稽核,避免大开关税减免的漏洞。
(六)时效的掌握
为因应全球景气的低迷及创造就业机会,各国纷纷提出再工业化的策略,台湾亦积极鼓励台商回流,如能快速通过「自经区」,并搭配台商回流,吸引外资,将可加持「自经区」,打响振兴经济的第一炮。
(七)执行力的加强
现阶段政府被批评最多的在于执行力,如能将「自经区」列为优先努力目标,各部会同心戮力,摒弃成见,才能展现执行力,让全民重拾对政府的信心。
二、第二阶段
(一)特别法的加速推动立法
为了讲求时效,第一阶段以原有自由贸易港区的格局推动,并附加「前店后厂」由浅层扩大至深层加工,再加上国际医疗、金融业及农业合作的示范,虽有时效,但不够全面性,尤其在人流、物流、金流、法规的松绑及国际接轨的租税、投资环境营造上,因此,特别法条例的推动立法仍应加速进行,才可完全达成当初「自经区」规划的效益,并掌握时效性。
(二)争取地方政府的配合
中央政策的推动,必须取得地方的配合。针对经济规模、产业发展模式、地方政府诱因设计及潜在厂商投资承诺等指标有效设计,再开放地方政府申设。如此,地方政府将更积极规划争取,带动更多投资、地方繁荣及区域平衡发展。
(三) 除了制造业外,服务业的开放、自由化示范,更是「自经区」成功的精髓应加速规划、推动,才能发挥综效
目前,「自经区」内仍以制造结合服务来加值价值链的活动,提升竞争优势做为主要考量,服务业的开放祇有国际医疗、物流,但事实上,台湾服务业产值占GDP 7成,就业人口占6成,但在规模小、市场小及法规重重束缚下,被迫蛰伏而不易脱茧而出。因此,借由「自经区」的服务业法规松绑,人流、金流、know-how的开放,并以大陆、东南亚经济成长为腹地加速升级转型,打造更多优质就业机会,也是「自经区」的核心价值。因此,教育、通讯、商业服务等的开放也有其必要性,尤其是借由「自经区」推动台湾为亚洲人才培训、创业投资中心,以及台商的连锁加盟营运总部均有其迫切必要性,值得纳入第二阶段的开放。当然,服务业主管部会也应配合「自经区」而有产业发展的崭新思维。
(四)善用崭新的政策工具
在政府财政拮据下,以往的补助、租税优惠都难以再持续,未来如何透过松绑、行政效率简化,杠杆民间资源(包括政府资产活化、BOT等),以及主权基金、智慧财产权(IP)管理、股市筹资的松绑等,结合自由化、开放与部分崭新工具采用,才能吸引国内外投资,有效催生自由经济示范区,以及整体目标的达成。
结语
「自经区」被行政院江宜桦院长视为提升经济动能、台湾经济脱胎换骨的重大工程,民间也有高度期待,第一阶段方案亦已开始启动,但欲使其发挥预期效益必须加强商业模式的设计、行政命令、规划增修时程的加速,土地、劳工问题的解决,以及中央、地方及配合部会协调的加强等。其次,第一阶段不涉及修法,故效益、格局的展现仍相对有限,故政府应致力协调、整合,推动第二阶段特别法的通过,因此,加速特别法的立法、争取地方政府的配合,以及善用崭新政策工具到招商引资,才是「自经区」充分发挥效益,协助台湾产业顺利升级转型的关键。
(本文作者为中华经济研究院副院长,美国普渡大学经济学博士)
(本文不代表本会立场)
