大陸實施社會保險法對台商之影響與對策
- 更新日期:109-09-05
大陸實施社會保險法對台商之影響與對策
文/蕭新永
一、前言
大陸於2011年7月1日正式實施的《社會保險法》,規定建立基本養老保險、基本醫療保險、工傷保險、失業保險、生育保險等社會保險制度,保障公民在年老、疾病、失業、生育、工傷等情況下依法從政府和社會獲得物質幫助的權利。這是一部專門的綜合性法律,強制性程度高於過去行政法規、部門規章。對台商企業產生廣泛且深遠的影響,不但大幅增加用人成本,如果操作不當,則有法律風險。
實施以來,許多台商對於法律規定全員參保的內容,仍然不太清楚,但卻發生因為沒有參保而遭致員工訴諸勞動仲裁要求補繳社保費用的情形,以及部分員工不願參保自願放棄的情事,孰是孰非,有待釐清。
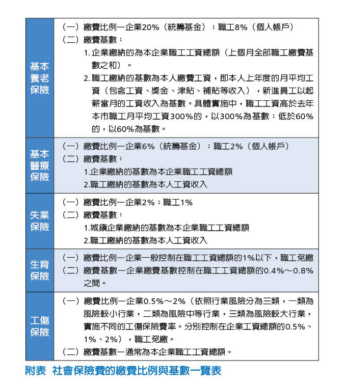
二、社會保險的繳費比例及基數
社會保險費的繳費比例與基數,在原則上有規定(附表:社會保險費的繳費比例與基數一覽表)。
上述的繳費比例是法律規定的標準,但不同地區繳納比例略有不同,一般而言,企業應繳的比例在30%至40%之間,比例也會隨著年度調整,直到法律規定的最高標準,企業要參照當地規定的標準實施。
三、社會保險費強制徵收導致企業的經營風險
大陸《社會保險法》是強制性法律,該法第63條規定,用人單位逾期仍未繳納或者補足社會保險費的,社會保險費徵收機構可以向銀行和其他金融機構查詢其存款帳戶,經過一定的程序劃撥社會保險費到統籌帳戶。
再者,依據《社會保險法》第41條規定,職工所在用人單位未依法繳納工傷保險費,發生工傷事故的,因而產生的工傷保險待遇可先從工傷保險基金中先行支付,該筆費用應當由用人單位償還。用人單位不償還的,社會保險經辦機構可以依照本法第63條的規定追償。
在台商企業裡,經常碰到這樣的案例,有些員工聲稱家裡經濟困難,希望不要參保,要求公司將社保費用直接發給他們,同時自願寫承諾書,保證以後不會因社保的問題找公司的麻煩,與公司無關。另外也有一些公司在勞動合同中約定繳納社保的費用作為員工工資的一部分。諸如此類作法是無法律效力的。
如果員工不願意參保,則該員工違反了法律與規章制度的強制性規定,企業依法可以不錄用或解除勞動關係。亦即員工必須承擔不願意參加社會保險,企業可以解除勞動合同或不予聘僱的風險。
五、《社會保險法》五個險種的操作
(一)基本養老保險
基本養老保險是由企業和職工個人共同繳費,基金統一籌集使用,退休待遇計發辦法由大陸政府部門統一規定的養老保險制度。
1. 基本養老保險關係可跨統籌地區轉移
個人跨統籌地區就業的,其基本養老保險關係隨本人轉移,繳費年限累計計算。個人達到法定退休年齡時,基本養老金分段計算、統一支付。
2.養老保險待遇
員工達到法定退休年齡時(男職工年滿60歲、管理或技術職女職工年滿55歲、女工人年滿50歲者)累計繳費滿15年的,按月領取基本養老金。如果累計繳費不足15年的,可以繳費至滿15年,或分次繳費至滿15年,然後按月領取基本養老金。也可以轉入新型農村社會養老保險或者城鎮居民社會養老保險。如果前述方式都不用,個人可以書面申請終止職工基本養老保險關係,並由養老基金將個人帳戶儲存額一次性支付給本人。
(二)基本醫療保險
基本醫療保險是指職工由於患病,非因工負傷而暫時喪失勞動能力時,從社會得到物質幫助的一種社會保險制度。
員工可以使用統籌基金和個人帳戶的資金於醫療支出,但各自劃定支付的範圍,分別核算。符合基本醫療保險藥品目錄、診療專案、醫療服務設施標準以及急診、搶救的醫療費用,按照國家規定從基本醫療保險基金中支付。
1. 參保員工住院醫療費用在超過起付線標準以上的,可動用統籌基金的一定比例支付。起付標準原則上控制在當地職工年平均工資的10%左右,起付標準以下的醫療費用,從個人帳戶中支付或由個人自付。
2. 起付線標準以上,最高支付限額(當地職工年均工資的4倍)以下的醫療費用支付由醫療統籌基金按照一定比例支付。
(三)失業保險
失業保險制度是指職工在一定的失業期間內,由社會提供一定的金額使其維持基本生活的一種保障制度。
1.失業員工可享受失業保險金的資格
失業人員符合下列條件的,從失業保險基金中領取失業保險金:
⑴失業前用人單位和本人已經繳納失業保險費滿1年的;
⑵非因本人意願中斷就業的,基本上是由企業解除勞動合同的;
⑶已經進行失業登記,並有求職要求的。
2.領取失業保險金的年限如下規定:
失業保險待遇包括失業救濟金以及失業職工在領取失業救濟金期間的醫療費、喪葬補助費;其供養直系親屬之撫恤費、救濟費等。
(四)生育保險
生育保險制度是為了保障女職工在生育期間的合法權益,給予經濟補償與醫療保健的一種社會保險制度。
《社會保險法》規定,職工應當參加生育保險,由用人單位按照規定繳納生育保險費,職工不繳納生育保險費。用人單位已經繳納生育保險費的,其職工享受生育保險待遇;職工未就業配偶按照規定享受生育醫療費用待遇,所需資金從生育保險基金中支付。
生育保險待遇包括生育醫療費用和生育津貼。其中生育醫療費用包括生育的醫療費用、計畫生育的醫療費用、法律、法規規定的其他項目費用。生育津貼按照職工所在用人單位上年度職工月平均工資計發,包括女職工生育享受產假、享受計畫生育手術休假、法律、法規規定的其他情形。
未參加生育保險社會統籌的企業,其員工的生育津貼與生育醫療費用由所在單位負擔。
(五)工傷保險
工傷包含傷、殘、亡三種情況,傷是指勞動者在生產、工作過程中因工傷事故或患職業病,致使身體器官或生理功能受到損傷,引起暫時的勞動能力喪失;殘是指勞動者在遭遇工傷事故和職業病傷害後,經治療和休養仍然不能完全康復,以致身體器官喪失或功能出現障礙,引起永久性的部分或完全勞動能力喪失;亡是指因工傷事故或職業病導致死亡。
對於勞動者因為傷、殘、亡三種情況,大陸有關部門建立工傷保險制度給予勞動者保障與協助,因此工傷保險制度是指為在生產、工作中遭受工傷事故和職業病傷害的勞動者及其家屬提供醫療服務、生活保障、經濟補償、醫療和職業康復等物質幫助的一種社會保險制度。
1.工傷保險基金與繳費方式
《社會保險法》第33條規定,職工應當參加工傷保險,由用人單位繳納工傷保險費,職工不繳納工傷保險費。同法第36條規定,職工因工作原因受到事故傷害或者患職業病,且經工傷認定的,享受工傷保險待遇;其中,經勞動能力鑒定喪失勞動能力的,享受傷殘待遇。工傷認定和勞動能力鑒定應當簡捷、方便。
2. 工傷認定、勞動能力鑑定、工傷保險待遇、傷殘待遇
工傷事故的事實認定分為兩部分,即工傷認定與勞動能力鑑定。因此,《社會保險法》第36條規定,職工因工作原因受到事故傷害或者患職業病,且經工傷認定的,享受工傷保險待遇;
職工發生工傷,經治療傷情相對穩定後存在殘疾、影響勞動能力的,應當進行勞動能力鑒定。勞動能力鑒定是指勞動功能障礙程度和生活自理障礙程度的等級鑒定。勞動功能障礙分為十個傷殘等級,最重的為一級,最輕的為十級。經勞動能力鑒定喪失勞動能力的,享受傷殘待遇。
六、《社會保險法》對企業的影響與因應對策
(一)人資部門加強學習社保法令才能解決來自員工的疑義
《社會保險法》實施以後,員工對本身的社保待遇諮詢等相關知識非常在意,影響到人資部門的專業知識能否滿足員工的需要。人資部門作為員工福利的協助者角色,給於正面與正確的建議是必要的措施,例如員工不願參加社保,自願承諾放棄等要求,則要從法律強制性、保障福利立場給於正確答案,另外員工社保待遇如何申請等等日常作業的職責都落在人資部門。
所以先決條件是人資部門要注意到法律的規範,做到法制化管理,深入研究社會保險的各項具體事項,台商認真研究員工參保與保障待遇等具體細節,不僅對法令了然於胸,有助成本節約與效率提升,更能妥善為員工爭取社保權益。
(二)企業必須規劃正確的福利激勵方案才能留住人才
《社會保險法》實施以後,以公民身分號碼作為個人社會保障號碼,基本養老保險基金實行全境統籌,其他社會保險基金逐步實行省級統籌,促進有序的勞動力自由流動。企業更加要瞭解人力需求與動向,才能留住人才。而法定薪資與社會保險待遇只是基本驅動因素,未來的留才策略應在這個基礎上更加強化職位晉升與福利激勵方案。
(三)人力成本的不斷攀升促使台商思考轉型升級方向
最近幾年以來,大陸工資的逐年調漲,同時有世界數一數二的高社保費率,再加上全大陸的缺工現象,使人力成本占營銷金額的比例已經壓縮了合理的利潤空間,毛利三到四的微利現象逼使企業必須考慮到轉型升級的迫切性。而轉型升級的核心在於人才,人才策略的焦點在創造員工價值,讓員工的真正潛能在職場環境中得以有效率、效能地展開。企業應以創造價值思維來看待員工而不是忽略工資與福利,發展人力資源服務,提供滿意的服務流程,贏得員工的滿意度和忠誠度,才能贏得客戶的滿意度,這樣才能保證內銷轉型與管理升級的成功。
(本文作者為遠通國際經營管理顧問公司總經理、海基會台商財經法律顧問)
(本文不代表本會立場)
