按Enter到主內容區
:::
回首頁
網站導覽
常見問答
意見信箱
正簡體對照表
開啟查詢
搜尋
简体
您的瀏覽器不支援JavaScript語法,JavaScript語法並不影響內容的陳述。您可使用按鍵盤上的Ctrl鍵+ (+)鍵放大/(-)鍵縮小來改變字型大小;回到上一頁可使用瀏覽器提供的 Alt+左方向鍵(←) 快速鍵功能;列印可使用瀏覽器提供的(Ctrl+P)功能。您的瀏覽器,不支援script語法,若您的瀏覽器無法支援請點選此超連結 <a href="#">網站導覽</a>
關於本會
簡介及沿革
董事長
副董事長
董監事
秘書長
副秘書長
組織職掌
組織章程
聯絡我們
文書驗證
訊息公告
本會訊息
參考消息
新聞專區
主題專區
文書驗證
文教專區
臺商服務
旅行專區
陸配關懷
政策專區
兩岸會談
海基會小百科
影音專區
照片區
影片區
資訊公開
業務統計
出版品
簡介
英文簡介
交流雜誌(2024-2026年)
交流雜誌歷史資料區
兩岸經貿月刊歷史資料區
年報
中國大陸旅行安全手冊
臺商大陸生活手冊
常見問答
國會監督
委託研究案
出訪報告
書面之公共工程及採購契約
預算及決算書
辦理政策宣導廣告
支付或接受之補助
接受政府機關補助
接受補助、捐贈名單清冊
補(捐)助民間團體及個人(本項業務自103年度起不再受理申請)
年度工作報告
性騷擾防治
開箱海基會
您的瀏覽器不支援JavaScript功能,若網頁功能無法正常使用時,請開啟瀏覽器JavaScript狀態。
:::
首頁
資訊公開
出版品
兩岸經貿月刊(文章)
字型大小:
小
中
大
回上一頁
友善列印
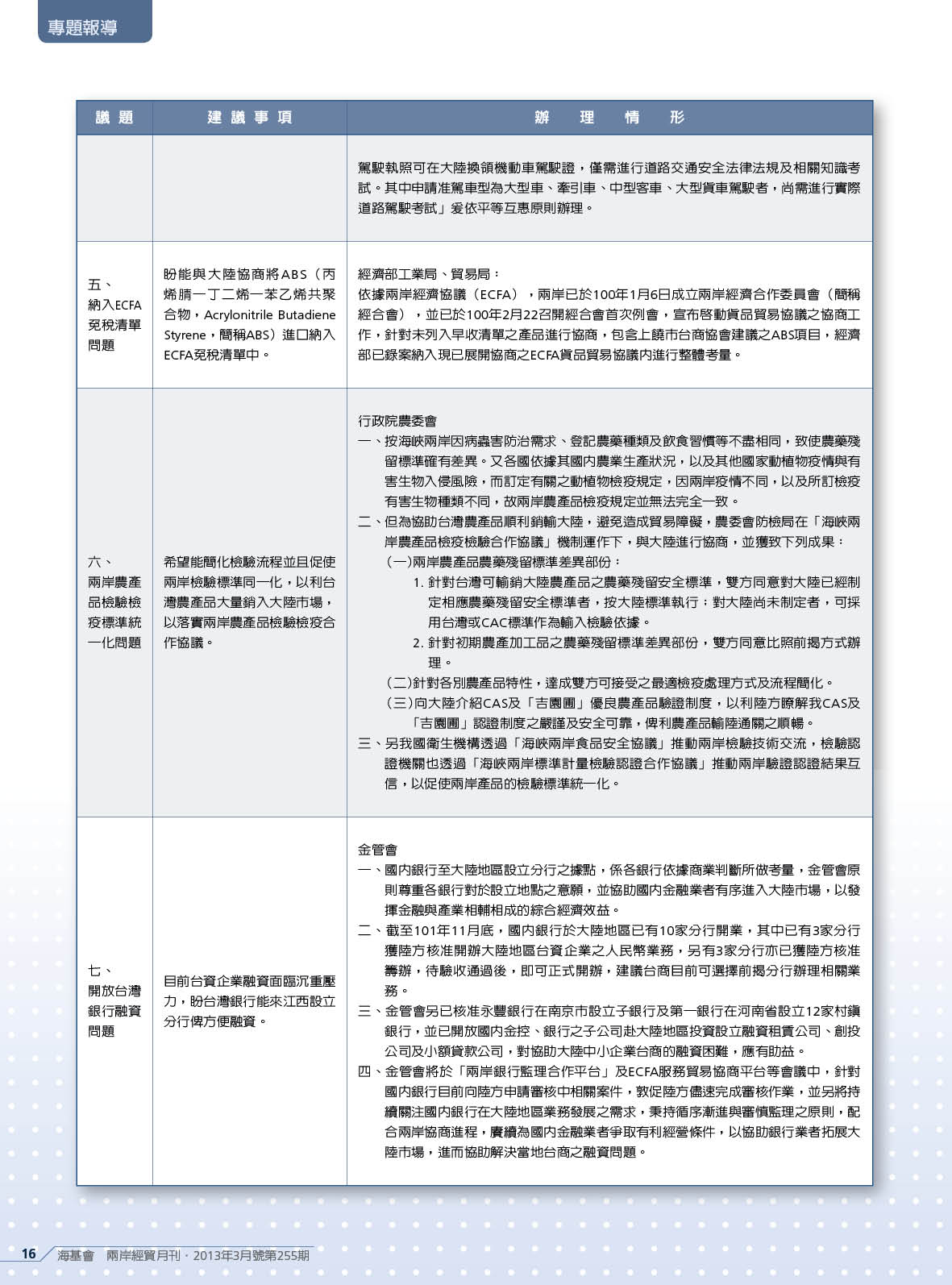
海基會「關懷江西台商參訪團」南昌、九江、上饒台商座談意見辦理情形
更新日期:109-09-05
檔案下載
海基會「關懷江西台商參訪團」南昌、九江、上饒台商座談意見辦理情形.jpg
下載次數:
344
更新日期:
109-09-05
海基會「關懷江西台商參訪團」南昌、九江、上饒台商座談意見辦理情形二.jpg
下載次數:
459
更新日期:
109-09-05
海基會「關懷江西台商參訪團」南昌、九江、上饒台商座談意見辦理情形三.jpg
下載次數:
331
更新日期:
109-09-05
海基會「關懷江西台商參訪團」南昌、九江、上饒台商座談意見辦理情形四.jpg
下載次數:
357
更新日期:
109-09-05
回頁首