中共两会后经贸政策走向及其影响
- 更新日期:109-09-06
专题报导
中共两会后经贸政策走向及其影响
文/魏 艾
壹、前言
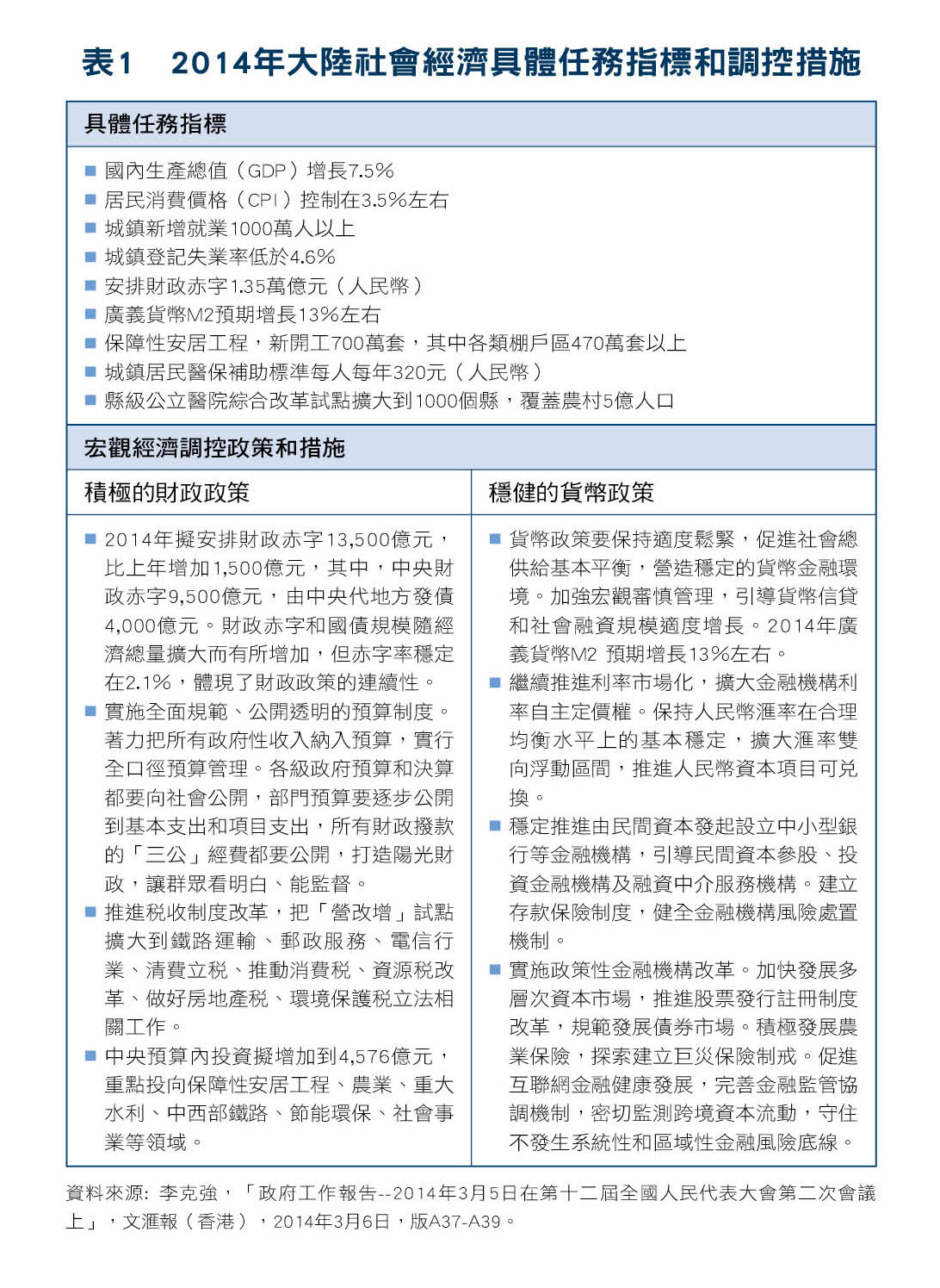
今(2014)年中共「两会」已于3月上旬在北京召开,国务院总理李克强在他首次于全国人民代表大会所做的「政府工作报告」中,为今年大陆经济提出总体部署,要求在稳中求进的工作总基调下,保持宏观经济政策的连续性和稳定性,继续实施「积极财政政策和稳健货币政策」的宏观经济调控政策,维持经济的稳定增长,保持物价总水平基本稳定。今年大陆经济社会发展的主要预期目标是:国内生产总值(GDP)增长7.5%左右,居民消费价格涨幅控制在3.5%左右,城镇登记失业率控制在4.6%以内(见表1)。除了短期的宏观经济调控政策之外,今年中共经济工作的另一特点,便是要全面深化改革,不断扩大开放,将改革创新推行于经济社会各个领域各个环节,并将推动新型工业化、信息化、城镇、农业现代化的道路,加快转方式、调结构、促升级,加强基本公共服务体系建设,著力保障和改善民生。此一被称为「全面深化改革元年」的经济发展策略和政策,势将对大陆经济形势和两岸经贸关系的发展带来深远的影响。
贰、发展策略和增长方式调整的背景
尽管过去30余年改革开放政策的推展,为中国大陆经济带来国民所得提升、农村经济繁荣、对外贸易拓展等积极效果,并使大陆成为世界经济增长的新引擎。但是在经济快速发展过程中,由于内外在环境发生广泛而深刻的变化,产生新的问题和挑战,以致大陆正面临结构失衡、通货膨胀,以及国际金融危机接踵而来的经济挑战,使大陆的社会经济发展进入转型的关键时刻,必须加快经济发展方式的转变和策略的调整,以解决日益突出的社会经济矛盾。这些社会经济矛盾和冲突的解决,涉及结构性的深层调整,更关系到大陆经济的永续发展和社会的和谐稳定。
从经济的视角来看,近年来支撑中国大陆经济高速增长的劳动力供给和储蓄率都已发生重大的转变。一方面,劳动力成本的提高将逐渐弱化大陆在劳动密集型制造业上的比较优势和国际竞争力;另一方面,大陆要在技术和资本密集型产业中获得全面的比较优势和国际竞争力,仍有相当长的路。
除产业结构所存在的问题外,收入分配的差距也突显「中等收入陷阱」的风险。「中等收入陷阱」是指发展经历了中等收入水平和阶段,特别是人均收入达到中等水平后,导致新的增长动力不足,出现经济停滞徘徊现象。目前中国大陆「中等收入陷阱」的风险因素不仅存在,近年来风险更不断显现。主要表现于:收入分配差距、贫富差距不断扩大。公共产品短缺、公共服务不到位的矛盾仍然突出。从实际经济生活来看,社会成员的基本公共服务差距成为实际收入差距的重要组成部份。这些问题如果无法获得解决,都有可能成为「中等收入陷阱」风险加大的诱因。
很显然的,当前中国大陆改革发展正面临经济增长付出过大的资源代价;城乡和区域、经济社会发展仍然不平衡;农业稳定发展和农民持续增收困难;劳动就业、社会保障、收入分配、教育卫生、居民住房等方面关系群众切身利益的问题仍然较多,部份低收入群众生活比较困难。
为解决这些社会经济矛盾,近年来中共已将社会结构调整纳入国家发展的战略思维中。事实上,2002年中共「十六大」提出全面建设小康社会的目标是:在优化结构和提高效益的基础上,国内生产总值到2020年力争比2000年翻两番,综合国力和国际竞争力明显增强。在此一基础上,2012年中共「十八大」将中国大陆的社会经发展总体目标是要在2020年「全面建成小康社会」。在具体政策和措施方面,「十二五」规划﹙2011~2015年﹚经济发展方式的调整主要是要化解经济体制和结构上的主要矛盾,而其基本任务则是:其一,提高最终消费需求对经济增长的贡献;其二,提升科技创新和人力资本对经济增长的贡献。同时,中国大陆经济结构转型主要是要解决三个方面的问题,亦即:第一,经济结构调整,尤其是需求层面的调整,收入分配结构的调整;第二,要实现经济发展方式的转变,改变投资和出口的依赖、改变对低成本资源和要素投入的过度依赖;第三,经济体制改革的深化和突破,为经济增长方式的转移和经济结构的调整舖陈有利的制度条件。
参、市场化是社会经济体制改革的核心
去(2013)年11月中共「十八届三中全会」审议通过了《中共中央关于全面深化改革若干重大问题的决定》,提出了全面深化改革的总目标、总方向、时间表,并对改革作出系统部署。此一以「市场化、自由化」为主轴,涉及行政管理体制、经济体制、财税体制、国有资产管理、土地制度、户籍制度,以及涉外经济体制等领域改革的全面深化改革的纲领性文件,已成为今后中国大陆经济体制改革的蓝图。
《决定》所揭示的深化改革总目标和改革方向,其基本精神便是以市场化来推动大陆社会经济体制的改革,为未来大陆经济发展开启制度创新的红利。其改革精神充份反映于《决定》中最受关注的热门议题和改革政策上:
1.金融制度:允许民间资本设立中小型银行等金融机构;加快推进利率市场化;推动资本市场双向开放,提高跨境资本和金融交易可兑换;加快实现人民币资本项目可兑换。
2.资源价格市场化:建设统一开放、竞争有序的市场体系,是使市场在资源配置中起决定性作用的基础;凡是能由市场形成价格的都交给市场,政府不应进行不当干预;各类市场主体可进入负面清单以外领域;推进水、石油、天然气、电力、交通、电信等领域价格改革,放开竞争性环节价格改革。
3.国企改革:支持有条件的国有企业改组为国有资本投资公司;民营资金可入股国企;国企利润上缴在2020年提高至30%。
4.上海自贸区:加快自由贸易区建设;推进现有试点基础上,选择若干具备条件的地方发展自由贸易园(港)区;扩大对港、澳、台开放合作。
5.土地制度:建立城乡统一的建设用地市场;允许农村用地出让、租赁、入股、实行与国有土地同等入市、同权同价,保障农户宅基地用益物权,改革完善农村宅基地制度。
6.人口政策:启动实施一方是独生子女的夫妇可生育两个孩子的政策,逐步调整完善生育政策,促进人口长期均衡发展。
7.户籍制度:加快户籍制度改革,全面放开建制镇和小城市落户制度;有序放开中等城市落户限制,合理确定大城市落户条件;严格控制特大城市人口规模。
「十八届三中全会」所揭橥的「市场化」经济体制改革的精神,也反映在今年「两会」中所提出的经济体制改革的重点工作上,并将以深化改革为强大动力,以调整结构为主攻方向,以改善民生为根本目的(见表2)。在改革的领域方面,主要著重于推进行政体制改革、财税体制改革、金融体制改革,以及增强各类所有制经济活力。在对外开放方面,主要为扩大全方位主动开放;推动出口升级和贸易平衡发展;在走出去中提升竞争力;统筹多边和区域开放合作。至于城镇化的发展,则强调有序推进农业转移人口市民化;加大对中西部地区新型城镇化支持;加强城镇化管理创新和机制建设。
肆、经贸政策调整对两岸经贸关系的意涵
为调控经济以维持大陆经济的稳定增长,2011~2013年间中共均采取「积极财政政策和稳健货币政策」的宏观经济调控政策,这3年间,宏观经济呈现平稳较快发展,国内生产总值(GDP)和人均国内生产总值增长均高于预期目标。
2011~2013年大陆国内生产总值增长率分别为9.2%、7.8%和7.7%,平均增长8.23%,均高于规划要求的年均7%的增长目标,亦高于各年度所设定的经济增长目标。2013年的经济增长率虽是过去14年来最低,但是在全球金融危机的大环境下,大陆的经济增长仍是一枝独秀的,不过大陆经济已不可能再回复到过去的高增长趋势,同时大陆经济所存在体制上和结构上的问题,诸如产能过剩、资源配置失当、国营企业效益低落,以及近年来外贸出口增速减缓,外商直接投资不振等因素,仍将制约大陆宏观经济的顺利运行。
在宏观经济调控方面,中共全面深化改革的目标和具体方向若能顺利推展,将为大陆经济带来体制改革的红利,而短期间为维持经济稳定增长,「稳增长」投资的著力点主要将是五个方向,亦即:棚户区改造、中西部铁路投资、城市基础建设、节能环保产业投资、技术改造补贴。这些涉及新型城镇化发展、消费需求提升(包括资讯消费、宽频建设、智能终端产品),以及社会保障、劳动就业、教育卫生、收入分配等领域的改革将成为大陆投资的重点领域。
中共将推展的各类改革面向将会对台湾各类产业带来发展的契机。譬如,金融改革将使台湾银行、券商、保险业受惠,而城镇化和土地制度改革也将使地产、基建、水泥及建材、医疗、消费等带来契机,但是更重要的是,在中共积极拓展服务业对外开放以及推进亚太地区,特别是与周边国家区域经济整合的发展策略,将对台湾经济造成相当的影响。
从大陆在构建开放型经济新体制和上海自由贸易试验区的设置看来,很显然的,推进服务贸易已是当今大陆对外开放的重点。事实上,自1990年代初期以来,国际贸易已呈现急遽的变化,制造全球化逐渐向服务全球化转变,历经过渡期以后,进入21世纪,世界经济进入服务全球化时代,特别是跨国公司成为全球贸易的主导力量,服务外包更成为当前服务贸易的主要推动力量,此一发展趋势将日益成为国际贸易的主流,对任何国家都将带来冲击。
目前正陷入僵局的两岸「服贸协议」是台湾服务业开拓海外市场,并借此推进产业结构改造和升级,创造附加价值的契机,同时也可借此与国际贸易规范接轨,融入亚太区域经济整合,以避免被边缘化危机。
服务贸易已是未来国际贸易的重要组成部份,除了传统服务业,包括运输和旅游之外,对于国际金融服务、国际信息处理、智慧产权和版权等先进服务业,以及西方已开发国家试图改变国际贸易规范所涵盖的卫生和植物卫生,政府采购、透明度、劳工、环境等领域的产业,亦应予特别关注,两岸应共同合作并提出因应策略。
伍、结论
全面深化改革已是今后大陆经济工作的重点,但是各社会经济领域的改革,将需从调整和重建利益关系,并使利益分配得到法治的保障才能顺利发展。盖因既得利益是阻碍各项改革的最大消极力量,它涉及官员待遇、国有企业的收入分配,以及行政和官僚化事业单位的级别制度。正如李克强所一再强调的,「如果利益格局固化了,经济社会发展就缺乏活力」,因此,将部份国有资本转化以充实社会保障基金,提高国有资本收益上缴公共财政比例,这些改革措施都回应了大陆民众对改革的关切,但却必然引来部份利益团体的反弹,值得加以关切。至于宏观经济调控政策走向,在「市场化改革」的主轴下,中共将不会采取大规模刺激经济措施,并将朝向积极推动经济发展方式转变,增强经济增长内生动力,不断改善民生,促进经济的转型升级,期能为大陆经济的永续发展奠定良好的基础。但是短期间,在宏观经济调控上,中共仍将在「稳增长」、「控通膨」、「调结构」、「促改革」、「惠民生」等长短期目标做出某种程度的选择,以期能发挥经济调控的效果,取舍之间将是中共推展市场化改革所面临的挑战。
(本文作者为政治大学国际事务学院两岸政经研究中心主任)(本文不代表本会立场)
